“The devil is in the details….”
Detailed plans take the guess-work out of the project for your trades, create the final documentation for client sign-off, and save you time and money in costly on-site mistakes.
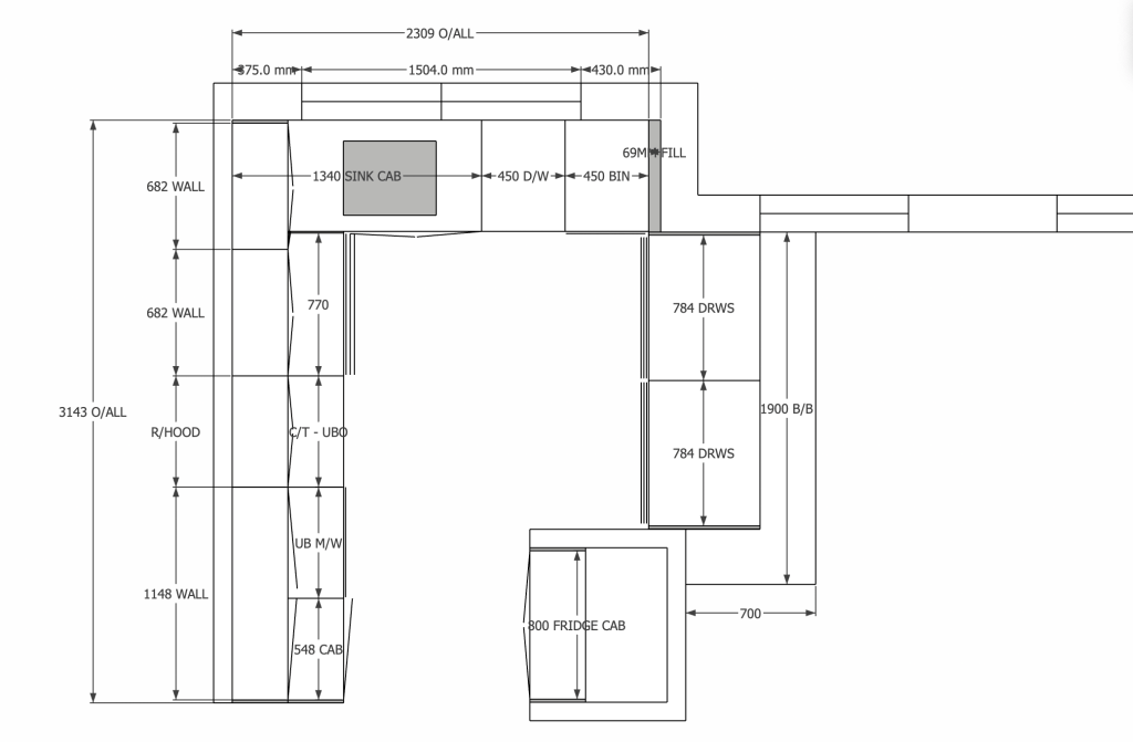
Ready to go on your project but need detailed plans for your builder and/or trades? Let me create your detailed 2D Plans, Elevations and 3D Perspectives which will easily and effectively communicate the requirements and your vision to your builder and/or trades.
Pricing starts from $500 + GST, but as every project is totally unique in terms of size of the project, and the detail and hours involved. Please get in touch to discuss your needs and ask for an estimate.



